本网讯 近日,广东省教育厅公布的2025年全省学校优秀教学成果奖,我校共有14项教学成果获奖,其中,高等教育教学成果(本科类)6项,基础教育教学成果奖8项。这是我校首次获得独立主持的省级基础教育教学成果奖,且基础教育教学成果奖获奖总数在全省高校中位列第三。


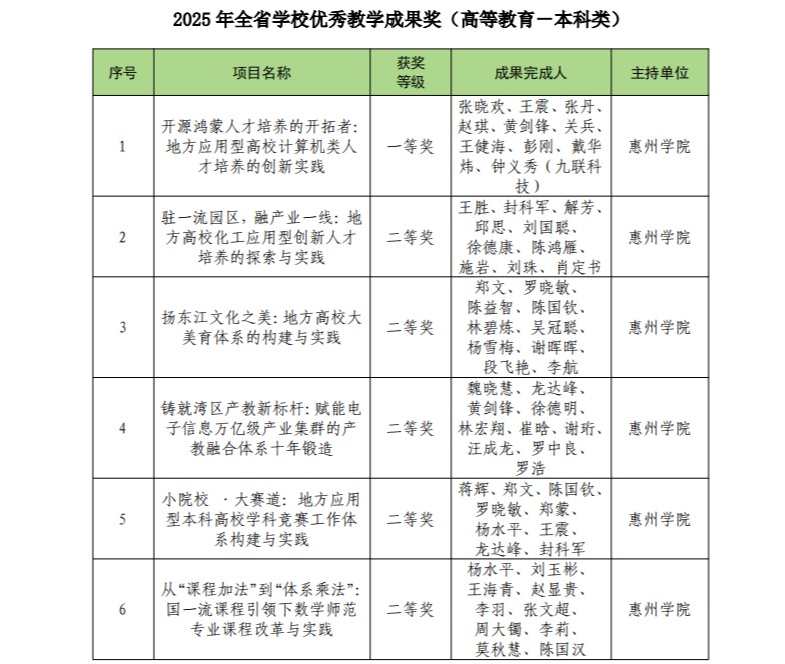
获奖名单
长期以来,学校全面落实立德树人根本任务,立足高水平应用型大学办学定位,锚定建设特色鲜明的高水平应用型大学发展目标,秉持“学生中心、成果导向、持续改进”的教育理念,牢牢把握“应用型”和“地方性”的生命线,全面推进校政行企广泛协同、产教深度融合,强化专业内涵建设和特色建设,深化教育教学研究与实践改革,创新人才培养模式。
下一步,学校将以此为契机,充分发挥教学成果在教育教学改革、人才培养改革方面的引领、示范和辐射作用,加速推进成果的转化应用与推广普及,持续推进教育理念、教学模式与管理机制创新,鼓励广大教师深入开展教育教学研究和实践,进一步提升人才培养质量,推动学校教育教学水平再上新台阶。
